Our link for "app demo" doesnt work https://youtu.be/-Digle7A9UQ
Our challenge:
We are D.A.L.E, a team of information systems engineering students. We decided to throw ourselves into the “Human Factors” challenge with the mindset of thinking outside the box using the knowledge provided by our career and having the most fun possible while social distancing. We decided to put an end to our boredom and started to think about a solution that could have changed our actual situation. Through all of this thinking, playing, and brainstorming we arrived at the idea that today is known as TakeCare.
What It Does:
TakeCare is a mobile app in which you can gather and observe information displayed in a proactive and interactive way for studying and making simulations for further choice-making. Taking into consideration data provided by users, such as civilians, doctors, and security forces within the country it’s being used on. The data it provides would be: infected users confirmed by testing updates, potentially infected people which will be asked to take a test by the app by using Global positioning system technology and informing all of those who have been in contact with the principal infected user to take a sampling test as well.
How it works:
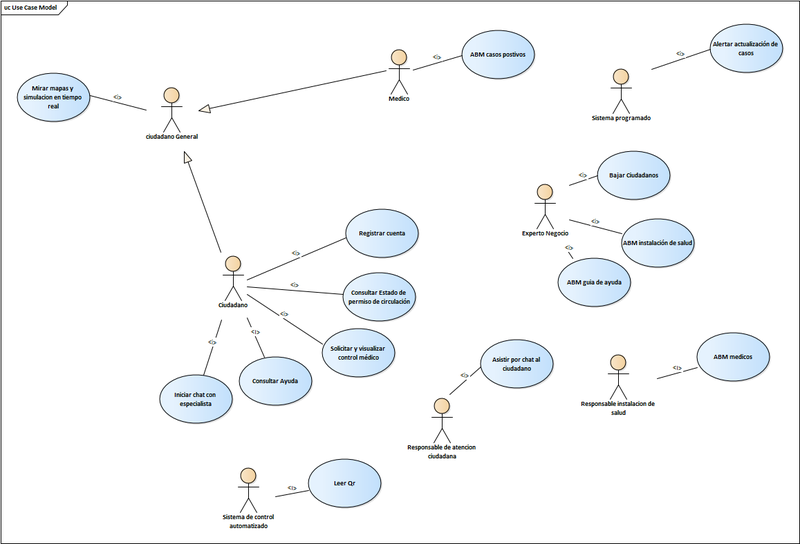
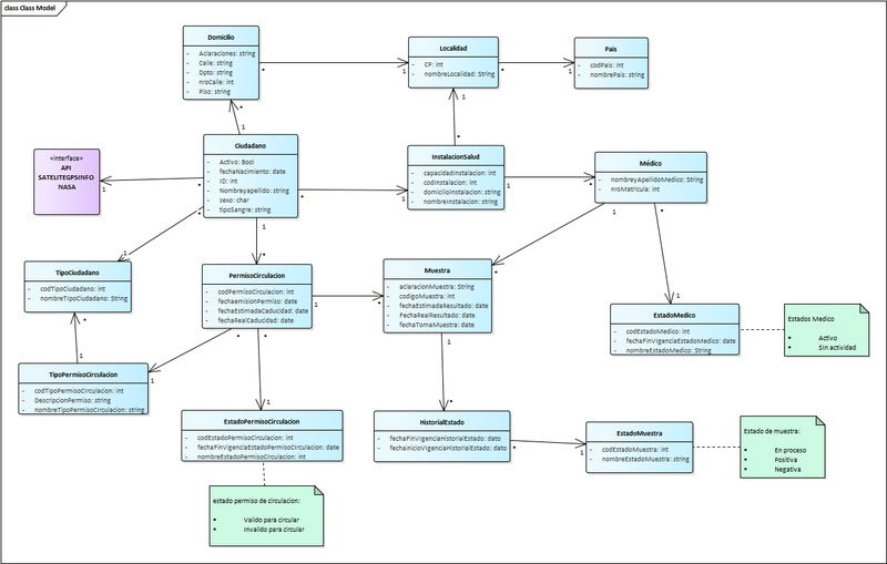
Each user, typified by the type of users, such as civilians or any essential working forces after registering themselves into the app, will have to log in using an *ID number* (The Primary Key that identifies each person in every single country subject to change) and a password. Individuals whos sampling came back positive will have their circulation certificate unavailable and the app will send a notification to every person that was within range of the infected individual, all of those will be now potential infected whereas their circulation certificate will also be unavailable until they get themselves checked on COVID-19 tests. All the people in quarantine will be given health instructions and the possibility to check out their sampling actual status. All of those who are not infected and are not at risk of being infected will have their circulation certificate available. Non civilians, such as medical personal and law enforcement will have non restricted circulation certificates unless they contract the infection and the samples come back positive automatically revoking their permit availability.
We will be using the NASA’s MMS satellites for identifying the subject’s position and trace it back to fourteen days before he was positive with COVID-19, since its performance is significantly bigger compared to NAVSTA satellites.
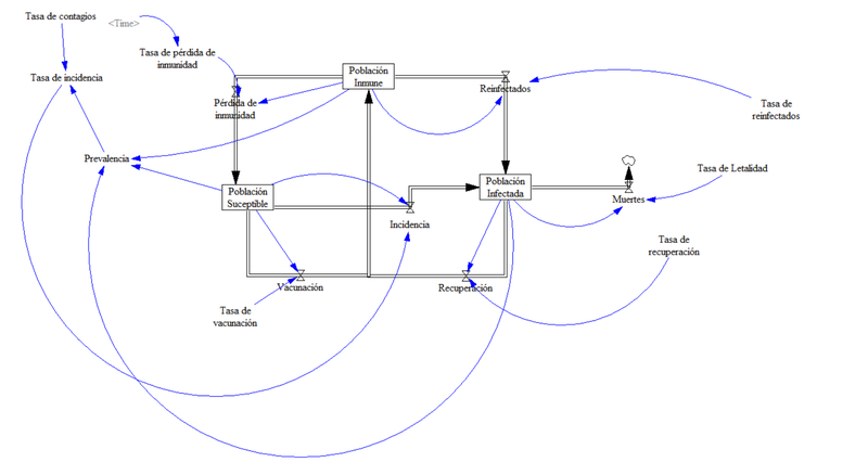
It will give mathematical simulations of what happens if an outbreak is not controlled so as to the opposite case scenario as well to help with choice-making through every outbreak spotted.
Our Impact:
By preventing the spread of the disease we are going to be able to avoid lag in the response to those active or potential cases of coronavirus. By preventing these we are going to be able, in the first place to save as many lives as possible and to flatten the curve and make the pandemic situation come to an end faster than current policies eventually will.
Future Plans:
We plan on using this app worldwide in the entirety of the world’s population to be able to adjust local and national lockdowns making it dynamic by letting people who are not in risk of contracting the disease rejoin their normal activities and at the same time preventing potential COVID-19 cases and eradicate the pandemic by locking down and giving proper medical attention for those who actually need it.



